各市(州)、東風場區招生委員會,有關高等高校:
為貫徹落實《中共中央國務院關于實現鞏固拓展脫貧攻堅成果同鄉村振興有效銜接的意見》《國務院關于深化考試招生制度改革的實施意見》精神,2022年我省繼續面向農村和脫貧地區實施國家專項計劃、高校專項計劃和地方專項計劃(以下統稱為“專項計劃”)。根據《教育部關于做好2022年普通高校招生工作的通知》(教學〔2022〕1號)和《教育部關于2022年繼續做好重點高校招生專項計劃實施工作的通知》(教學司〔2022〕3號)精神,現就有關工作通知如下。
一、細化工作方案
各級教育考試招生機構和有關高校要認真落實教育部和我省相關要求,梳理總結近年來專項計劃招生工作實施情況,進一步細化完善工作方案,優化考生報名申請、資格審核、招生錄取的工作流程。對于高校專項計劃,要合理確定招生辦法,鼓勵直接安排分省計劃錄取;確需組織校考的高校,應嚴格落實屬地疫情防控要求,鼓勵采取線上考試方式,減少人員流動。要統籌做好疫情防控和考試招生工作,完善應急預案,切實保障考生和招生工作人員的生命健康安全,確保專項計劃招生工作安全平穩實施。
二、嚴格資格審核
各級教育考試招生機構、高校要聯合公安等部門進一步健全聯合審核工作機制,科學合理確定專項計劃實施范圍,嚴格執行專項計劃報考條件,嚴格考生報考資格審核,充分利用公安戶籍系統、中小學生學籍系統和高考報名信息,細化資格審核辦法,認真核查考生報名信息、紙質檔案信息、中小學生學籍系統信息,確保考生戶籍、學籍真實準確、內容一致。高校專項計劃其他報考條件由招生高校審核,有關教育行政部門、考試招生機構和中學要予以積極配合。對于審查過程中不能確定考生資格的,縣(市、區)教育考試招生機構可要求考生進一步提供規定條件以外其他證明材料。堅決取消不符合實施區域、學籍、戶籍等要求的考生資格。高校對資格存疑的考生,要及時商請有關教育考試招生機構復核,堅決取消不符合要求的考生資格,確保報名資格審查工作的嚴肅性和公正性,嚴防資格造假和違規錄取。
三、加強計劃管理
近年來,專項計劃招生為我省農村、貧困、民族等地區學學生“上大學、上好大學”增加了機會,促進了教育公平,推動了經濟社會發展,為我省鄉村振興提供了強有力的人才支撐。但每年因部分考生填報志愿時考慮不充分,造成大量優質專項計劃浪費。為提高專項計劃完成率,確保專項計劃招生惠及考生,切實維護考生利益,我省將進一步加大計劃管理力度,優化志愿填報方式。從2023年高考招生起,往年被專項計劃錄取后放棄入學資格或退學的考生,不再具有專項計劃報考資格。
四、加大信息公開
各級教育考試招生機構和中學要嚴格落實招生信息公開公示制度,按照各自職責和有關要求,及時公開公示相關招生政策、咨詢及申訴渠道、重大違規事件及處理結果等信息,主動接受社會監督。同時,要將通過專項計劃資格審核考生的相關信息分別在省、市(州)、縣(區)教育考試招生機構網站和所在中學網站和班級公示。有關高校要認真執行招生信息“十公開”要求,及時將高校專項計劃報名資格審核通過考生名單、入選資格考生名單、錄取標準和錄取結果等信息分別在學校招生網站和教育部陽光高考平臺公示。
五、嚴查違規行為
各級教育考試招生機構、高校和中學要認真落實主體責任和監督責任,嚴格執行招生政策規定,遵守工作紀律。進一步完善舉報核查機制,及時妥善處置各類信訪問題。對在專項計劃招生中有違規違紀行為的人員,嚴格按照《國家教育考試違規處理辦法》《普通高等學校招生違規行為處理暫行辦法》等規定嚴肅處理,并追究相關人員責任,涉嫌違法犯罪的,移送司法機關依法追究法律責任。對偽造、變造、篡改、假冒戶籍學籍等虛假個人信息和提供虛假申請材料的考生,認定為在國家教育考試中作弊,取消專項計劃報考和錄取資格,同時由有關省級教育考試招生機構或教育行政部門取消其當年高考報名、考試和錄取資格,并視情節輕重給予暫停參加各類國家教育考試1至3年的處理。
六、優化宣傳服務
各級教育行政部門、考試招生機構、高校和中學要進一步加大專項計劃政策宣傳力度,充分利用各類媒體,積極開展形式多樣的招生宣傳,讓廣大考生充分知曉專項計劃的招生優惠政策,向考生提供全面的政策解讀和咨詢指導。要主動深入中學宣傳解讀專項計劃報考條件、招生政策、招錄程序。加強考生志愿填報指導,鼓勵實施區域符合條件的優秀學生積極報考。有關高校要統籌做好專項計劃錄取考生的培養工作,重點做好對專項計劃錄取考生的經濟資助和學業輔導工作,幫助學生順利完成學業。進一步加大對貧困家庭學生的政策傾斜,對達到有關高校投檔要求的建檔立卡貧困家庭的考生,同等條件下優先錄取,不得拒錄符合錄取規則的進檔考生。有關教育行政部門、考試招生機構和中學要為高校在當地開展招生宣傳、現場或網絡考核等工作給予必要的條件支持。
其他未盡事宜,按照《教育部辦公廳關于做好2019年重點高校招收農村和貧困地區學生工作的通知》(教學廳〔2019〕3號)有關規定執行。
附件:
1.2022年甘肅省重點高校招生專項計劃實施辦法
2.甘肅省國家專項計劃實施區域
3.2022年甘肅省國家專項計劃考生資格審查表
4.高校專項計劃實施區域一覽表
5.高校專項計劃招生學校名單
甘肅省高等學校招生委員會
2022年4月7日
附件1
2022年甘肅省重點高校招生專項計劃實施辦法
根據《教育部關于2022年繼續做好重點高校招生專項計劃實施工作的通知》(教學司〔2022〕3號)要求,結合我省實際,特制定本辦法。
一、國家專項計劃
(一)實施區域及考生資格
我省實施國家專項計劃的區域為原58個集中連片貧困縣(市、區)(見附件2)。報考學生須同時具備下列三項條件:
1.符合2022年我省普通高校招生統一考試報名條件;
2.考生本人具有實施區域當地連續3年以上戶籍,其父親或母親或法定監護人具有當地戶籍;
3.考生本人具有戶籍所在縣(市、區)高中連續3年學籍并實際就讀。
(二)資格審核及信息上報
報考學生的資格審核認定和備案由考生戶籍所在報名地教育考試招生機構負責。各地教育考試招生機構在考生資格審核中須結合《甘肅省普通高校招生考生報名登記表》和《甘肅省普通高校招生考生報名資格審查表》,嚴格落實戶籍、學籍、實際就讀“三統一”政策。認真做好考生資格審核工作,確保考生各類信息的一致性。
1.審核程序
考生須到戶籍所在報名地縣(市、區)教育考試招生機構申領《2022年甘肅省國家專項計劃考生資格審查表》(見附件3),填寫后交縣(市、區)教育考試招生機構進行資格認定及備案。
凡不進行資格認定的考生一律不得參加國家專項計劃錄取。資格審查時,對符合相關資格但個別情況特殊的考生,由縣(市、區)教育考試招生機構組織審查后,報市(州)教育考試招生機構裁決。市(州)教育考試招生機構將批準的考生名單和相關情況上報省教育考試院備案。
2.資格信息的上報
各市(州)教育考試招生機構對符合報考條件的考生資格信息數據單獨建立數據庫,按規定時間報省教育考試院。《2022年甘肅省國家專項計劃考生資格審查表》由縣(市、區)教育考試招生機構存入考生紙質檔案。
(三)批次設置及計劃編制
1.批(段)次設置
國家專項計劃分別在本科提前批A、B、C段。部屬及省外院校國家專項計劃在本科提前批B段;若有政審、面試、體檢、定向等特殊要求的國家專項計劃,在提前批A段;省屬院校國家專項計劃在本科提前批C段。
2.計劃編制
(1)教育部下達我省招生的國家專項計劃分兩部分編制:部屬及省外院校(含蘭州大學、西北民族大學)國家專項計劃面向全省原58個貧困縣(市、區)分專業安排在本科提前批B段編制招生來源計劃,若有政審、面試、體檢、定向等特殊要求的院校,計劃編制安排在提前批A段;省屬院校國家專項計劃面向全省原58個貧困縣(市、區)分縣(市、區)、分專業編制,安排在C段。具體承擔院校及計劃情況以省教育廳最終下達的為準。
(2)國家專項計劃單列。計劃公布時須注明執行本科一批分數線或執行本科二批分數線。
(四)志愿填報
1.投檔模式及志愿設置
國家專項計劃B段實行平行志愿模式,設置9個院校志愿,每所院校設6個專業志愿和1個專業服從選項。在本科提前批A段中有政審、面試、體檢、定向等特殊要求的國家專項計劃和省屬院校國家專項計劃C段,實行“1+1”順序志愿。
2.填報時間
6月下旬文化課成績公布后,國家專項計劃與普通類第一次填報志愿同步進行,即6月25日20:00至27日20:00。
(五)錄取
1.分數線劃定
國家專項計劃分數線參照普通文理類本科一批、本科二批分數線執行,如生源不足時,按照教育部規定可降分錄取。
2.錄取批(段)次
國家專項計劃有政審、面試、體檢、定向等要求的院校在本科提前批A段招生錄取;部屬及省外院校的國家專項計劃面向原58個貧困縣(市、區)在本科提前批B段招生錄取;省屬院校的國家專項計劃,面向原58個貧困縣(市、區),按考生志愿和成績分縣(市、區)在本科提前批C段招生錄取。
3.投檔原則
安排在提前批A段有特殊要求國家專項計劃實行“1+1”順序志愿投檔模式,如生源不足隨A段其他類計劃一起征集志愿;國家專項計劃B段按照平行志愿模式投檔,遵循“分數優先,遵循志愿”的投檔原則。部屬及省外院校的國家專項計劃B段按照平行志愿模式在批次控制分數線下20分以內(含20分)征集1次。省屬高校國家專項計劃C段分解到縣(市、區)實行“1+1”順序志愿投檔,如計劃地生源不足時,可根據考生志愿在批次控制分數下40分以內(含40分)投檔。生源仍不足時,征集1次。征集時,計劃統一公布不再分解到縣,全省具有報考資格且在批次控制分數下40分以內(含40分)未錄取的考生均可填報,確保招生計劃順利完成。
二、高校專項計劃
(一)招生院校及實施區域
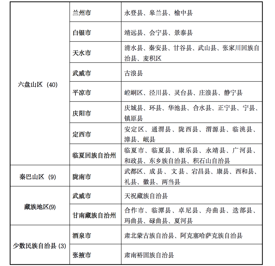
2022年實施高校專項計劃的院校由教育部直屬高校和教育部規定的其他高校承擔(見附件5)。我省實施高校專項計劃的區域為省內原58個集中連片貧困縣(市、區)及酒泉市肅北蒙古族自治縣、酒泉市阿克塞哈薩克族自治縣、張掖市肅南裕固族自治縣等3個少數民族自治縣(見附件4)。
(二)考生資格
報考高校專項計劃的考生資格為:
1.符合2022年我省普通高校統一考試報名條件;
2.考生本人及父親或母親或法定監護人戶籍地在實施區域的農村,考生本人具有當地連續3年以上戶籍;
3.考生本人具有戶籍所在縣(市、區)高中連續3年學籍并實際就讀。
若有關高校在此基礎上增加其他報考要求,應在招生簡章中公布。
(三)申報流程及公示要求
2022年高校專項計劃的報名申請在教育部陽光高考平臺(網址為http://gaokao.chsi.com.cn/gxzxbm)進行。
1.4月10日前,有關高校完成招生簡章發布;
2.4月25日前,考生在教育部陽光高考平臺填寫、提交報名申請信息,相關教育行政部門、考試招生機構、中學、高校要為考生提供報名咨詢及指導服務。因考生信息填寫錯誤而導致資格審核不通過的,責任由考生本人承擔;
3.5月初,省教育考試院將報名考生信息數據庫分解至各市 (州)教育考試招生機構,各地教育考試招生機構會同有關部門進行戶籍、學籍資格審核,并于5月15日前將審核結果按規定格式上報省教育考試院;
4.5月31日前,有關高校完成考生其他條件審核并公示通過審核名單;
5.高考后、高考成績公布前,有關高校對考生進行考核并在本校招生網站和陽光高考平臺公示入選資格考生名單等信息。高考成績公布后,合格考生在本科一批H段填報志愿,單獨投檔錄取,錄取結果在有關學校和省教育考試院網站公示。
(四)計劃公布與志愿填報
1.計劃公布
若高校在報送計劃時有分省分專業計劃,將公布具體計劃數,否則只公布招生院校名稱和院校代碼。
2.批(段)次設置
考生在本科一批H段填報志愿。
3.志愿設置
高校專項計劃設置一個志愿。
4.填報時間
6月下旬文化課成績公布后,高校專項計劃志愿與普通類第一次填報志愿同步進行,即6月25日20:00至27日20:00。
(五)投檔錄取
高校專項計劃根據教育部相關規定和招生院校有關規定在本科一批H段進行錄取。高校專項考核安排在全國統一高考后進行,考生要根據考試情況合理估分,及時關注瀏覽招生院校網站信息,加強與招生院校的溝通聯系。錄取時,省教育考試院按照陽光高考平臺公示的考生名單和考生志愿,按相關規定在本科一批I段模擬投檔前一次性向院校投放資格審核通過且成績(含政策性加分,未安排分省計劃的院校不使用照顧加分)在本科一批線上的考生電子檔案。
招生院校負責審核錄取符合本校錄取要求的考生,并及時退回未被錄取考生的電子檔案,以便考生參與本科一批所報平行志愿錄取。
三、地方專項計劃
(一)招生院校
2022年甘肅省實施地方專項計劃的高校由省內本科院校承擔。具體承擔院校及計劃以省教育廳最終下達的為準。
(二)生源范圍及考生資格
全省范圍內具有甘肅農村戶籍的考生均可報考。
(三)資格審核
地方專項計劃不組織資格審核,以2022年普通高校統一考試招生報名時采集的農村戶籍信息為準。
(四)招生計劃及批次設置
地方專項計劃單獨編制,安排在本科提前批D段進行,面向全省分專業編制招生來源計劃,具體計劃情況以省教育廳最終下達的為準。
(五)志愿設置與填報
1.批(段)次設置
考生在本科提前批D段填報志愿。
2.投檔模式及志愿設置
地方專項計劃D段實行平行志愿投檔模式,設置9個院校志愿,每所院校設6個專業志愿和1個專業服從選項。
3.填報時間
6月下旬文化課成績公布后,地方專項計劃志愿與普通類第一次填報志愿同步進行,即6月25日20:00至27日20:00。
(六)投檔錄取
地方專項計劃D段按平行志愿投檔原則進行投檔。如院校生源不足時,按照平行志愿模式在批次控制分數線下20分以內(含20分)征集1次。
附件2
甘肅省國家專項計劃實施區域

附件3
2022年甘肅省國家專項計劃考生資格審查表

附件4
高校專項計劃實施區域一覽表

附件5
高校專項計劃招生院校名單






