根據《教育部辦公廳關于做好2022年普通高等學校專升本考試招生工作的通知》(教學廳〔2021〕8號)和《甘肅省普通高等學校高職(??疲┥究瓶荚囌猩ぷ鞣桨福ㄔ囆校罚ǜ式贪l函〔2021〕46號)有關要求,為做好2022年我省普通高校高職(??疲┥究瓶荚囌猩ぷ鳎刂贫ū緦嵤┓桨?。
一、招生對象
(一)按國家計劃招收的、具有甘肅省普通高校學籍的應屆高職(??疲┊厴I生。
(二)在甘肅省應征入伍并有退役證的省內外普通高職(??疲W歷應往屆退役大學生士兵。
二、報名條件
(一)符合下列條件的人員,可以申請報名
1.遵守中華人民共和國憲法和法律;
2.思想品德良好,身心健康。
(二)下列人員不得報名
1.因違反國家教育考試規定,被給予暫停參加高校招生考試處理且在??计趦鹊娜藛T;
2.因觸犯刑法已被有關部門采取強制措施或正在服刑者;
3.思想政治品德考核不合格者。
三、招錄方式
從2022年起,甘肅省普通高校高職(??疲┥究茖嵭袑I類報考。招生錄取實行免試入學和統一考試兩種方式。
(一)免試生招錄按照《2022年甘肅省普通高校高職(專科)升本科免試生招生工作實施方案》(甘招委發〔2022〕1號)執行。
(二)全省普通高校高職(??疲┥究平y一考試內容包括文化素質和專業基礎兩部分,采取平行志愿招錄方式。
1.文化素質。主要測試考生基本公共知識。考試科目包括計算機和英語兩門。
2.專業基礎。主要測試考生高職(??疲I類基礎知識的掌握情況??荚嚳颇抗卜?5類:公安類、能源類、生化類、資源類、電子類、交通類、土建類、裝備類、旅游管理類、教育類、財貿類、農牧類、新聞類、藝術類、醫學類。
四、統一考試網上報名流程
2022年甘肅省普通高校高職(??疲┥究平y一考試招生工作繼續實行網上報名。符合報考條件的考生均須在規定時間內完成報名工作。
(一)網上報名時間:2022年3月22日8:00至26日18:00。網上報名開始后,考生登錄甘肅省教育考試院官網(https://www.ganseea.cn/),點擊“普通專升本專欄”進入網上報名頁面,根據提示進行注冊報名、上傳照片、網上繳費。報名時間截止后不再安排補報。
(二)考生上傳照片要求:本人正面免冠彩色頭像,頭部占照片尺寸的2/3,背景顏色為白色,寬高應小于240×320(像素),且高不得小于寬,文件大小不得超過30K。
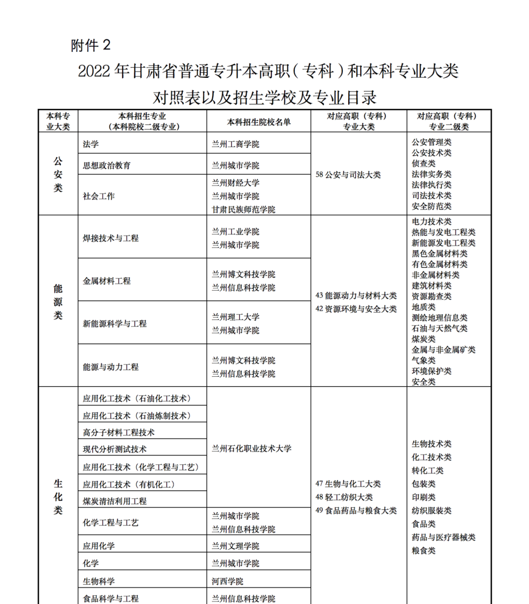
(三)按照高職(??疲I二級類(除醫藥衛生類)與普通本科、職業本科招生二級專業相同或相近對應的原則進行報名,在同一專業大類內可以跨二級專業報考。醫藥衛生大類的考生須嚴格按照《2022年甘肅省普通專升本高職(專科)和本科專業大類對照表以及招生學校及專業目錄》備注欄具體要求報考。
高職(??疲╇A段所學專業對應大類為“資源環境與安全大類”“交通運輸大類”及“土木建筑大類”的考生,須選擇對應本科專業大類兩類中的一類報名。即“資源環境與安全大類”對應本科大類為“能源類”和“資源類”,“土木建筑大類”對應本科大類為“交通類”和“土建類”,“交通運輸大類”對應本科大類為“交通類”和“土建類”。報名完成后,考生不得更改對應本科專業大類。
(四)免試未被錄取或放棄免試資格的考生,可參加普通專升本統一考試。省外院校應往屆畢業及省內院校往屆畢業退役大學生士兵網上報名時須選定考區參加考試。
(五)考生在網上報名時應仔細填寫信息,認真核對,確認無誤后進行下一步操作,確保信息真實有效,所填信息有誤造成的一切后果由考生本人自行承擔。
五、統一考試資格審核
資格審核時間:3月22日8:00至28日18:00。
(一)省內應屆畢業生(含建檔立卡貧困戶考生及退役大學生士兵)報考資格審核由生源院校負責。網上報名完成后,下載并打印《2022年甘肅省普通高校高職(專科)升本科統一考試招生報名表》(一式三份)交由生源院校有關部門進行報考資格審核(含思想政治品德考核)。錄取工作結束后,由生源院校統一向錄取院校提供相關審核材料。
(二)免試生招生未被錄取或放棄免試生資格的省外院校應往屆畢業及省內院校往屆畢業的退役大學生士兵,參加普通專升本統一考試的,其報考資格審核由省教育考試院負責。符合報考條件的退役大學生士兵網上報名完成后,下載并打印《2022年甘肅省普通高校高職(專科)升本科統一考試招生報名表》(一式三份),經由省或市(州)、縣(區)有關退役軍人事務部門簽署審核意見(含思想政治品德考核)并蓋章后,攜帶本人二代居民身份證、普通高職(專科)畢業學歷證書、退役證原件及復印件到省教育考試院職業教育招生處審核確認信息。省外院校應屆畢業生須提供畢業院校出具的學歷證明。
(三)考生資格審核不通過視為報名無效。
(四)按照“誰審核誰負責”的原則,資格審核部門要本著對考生負責的態度,認真審核考生資格。
六、思想政治品德考核
(一)思想政治品德考核主要是考核考生本人的現實表現。
生源院校應對考生的政治態度、思想品德等在《2022年甘肅省普通高校高職(??疲┥究平y一考試招生報名表》上做出全面鑒定,并對其真實性負責。對受過刑事處罰、治安管理處罰或其他違法違紀處理的考生,要提供所犯錯誤的事實、處理意見和本人對錯誤的認識及改正錯誤的現實表現等翔實材料,并對其真實性負責。
退役大學生士兵的思想政治品德考核意見由有關退役軍人事務部門簽署。
(二)考生有下列情形之一且未能提供對錯誤的認識及改正錯誤的現實表現等證明材料的,應認定為思想政治品德考核不合格。
1.有反對憲法所確定的基本原則的言行或參加邪教組織,情節嚴重的;
2.觸犯刑法、治安管理處罰法,受到刑事處罰或治安管理處罰且情節嚴重、性質惡劣的。
七、體檢
(一)普通高校高職(??疲┥究普猩忌眢w健康狀況檢查標準,按教育部、原衛生部、中國殘疾人聯合會頒布的《普通高等學校招生體檢工作指導意見》和人力資源社會保障部、教育部、原衛生部《關于進一步規范入學和就業體檢項目維護乙肝表面抗原攜帶者入學和就業權利的通知》執行。
(二)各招生院校要會同當地衛生健康部門做好體檢工作。具體體檢工作由各招生院校根據考生錄取后實際情況確定。
(三)考生的體檢須在指定的二級甲等以上醫院或相應的醫療單位進行,主檢醫師應由具有副主任醫師以上職稱、責任心強的醫生擔任,應對考生身體健康狀況作出相應的、規范準確的體檢結論,并對其真實性負責。非指定的醫療機構為考生出具的體檢結論無效。
八、統一考試
(一)考試科目與計分辦法。考試科目分為文化素質和專業基礎。文化素質考試科目:計算機、英語,每科滿分150分;專業基礎考試科目:分15大類,每類(1個科目)滿分150分。每門課考試時間均為120分鐘。
(二)考試大綱。省教育考試院負責統一公布文化素質和專業基礎考試大綱。
(三)命題制卷。省教育考試院負責統一命題和制卷工作。
(四)考試時間。全省統一考試時間為2022年4月23日至24日。具體考試時間與考試科目安排如下(北京時間):

(五)考點設置。考點設在高職(??疲┰盒K谑校ㄖ荩???荚囉筛魇校ㄖ荩┙逃荚囌猩鷻C構按有關規定組織實施,省教育考試院監督管理。
(六)考生報考資格審核通過后,在規定時間內登錄報名系統打印準考證。準考證打印時間:4月21日8:00至24日18:00。
九、評卷
試卷評閱工作在省高等學校招生委員會統一領導下,由省教育考試院負責組織。評卷工作遵循“堅持標準,公正準確,給分有理,扣分有據”的原則,嚴格執行參考答案和評分標準(細則),采取有效措施,組織好評卷、復核、登分、統計以及試卷保管等各環節工作。各學科組要加強復查,嚴格控制評分誤差,確保評卷質量。
十、招生計劃
我省2022年普通高校高職(專科)升本科招生計劃以省教育廳下達的計劃為準。招生院校根據省教育廳下達的招生計劃,通過省教育考試院官網(https://www.ganseea.cn/)“普通專升本專欄”平臺填報招生專業目錄。院校填報招生專業目錄分兩個批次進行,第一個批次:建檔立卡貧困戶考生招生專業目錄;第二個批次:普通考生招生專業目錄。每個批次招生專業必須按照省教育廳規定的專業大類選擇,且在招生簡章中明確公布免試生專業能力測試辦法。院校填報招生專業目錄時間:3月18日8:00至20日18:00。
十一、統一考試志愿填報
評卷工作結束后,根據考生成績及招生計劃數劃定各本科專業大類招生錄取最低控制分數線,同時公布考生考試成績和各本科專業大類最低控制分數線,公布時間5月上旬??忌卿浭〗逃荚囋汗倬W(https://www.ganseea.cn),點擊“考生查詢”進入成績查詢頁面,選擇“2022年普通專升本考生成績查詢”查詢考試成績。
填報志愿時間:5月6日8:00至7日18:00,填報網址:https://zsbwb.ganseea.cn ,考生須按照報考時選定的本科專業大類填報志愿,即參加考試所考本科專業大類科目對應院校及專業填報??鐚I大類填報的志愿視為無效。填報志愿分兩個批次:
(一)第一批次:建檔立卡貧困戶志愿。經畢業院校審核,確定為建檔立卡貧困戶的考生方可填報,其他考生填報本批次志愿無效。考生一次最多可報6所院校,每所院校最多可報2個專業。
(二)第二批次:普通考生志愿。符合條件的考生均可填報,建檔立卡貧困戶考生在第一批次志愿中未被錄取,第二批次志愿有效。考生一次最多可報6所院校,每所院校最多可報2個專業。
(三)考生須在規定的時間內填報志愿,過期一律不再補報。
十二、統一考試錄取工作
錄取工作在省高等學校招生委員會的統一領導下,由省教育考試院和各招生院校組織實施。錄取工作實行“學校負責、省教育考試院監督”的錄取體制。
(一)建檔立卡貧困戶考生錄取。建檔立卡貧困戶考生如被建檔立卡戶志愿錄取,普通招生類志愿自動失效。未被本批次志愿錄取,普通考生批次志愿有效。
(二)投檔原則。免試生根據招生院校公布的專業能力測試辦法執行;建檔立卡貧困戶志愿及普通考生志愿均執行平行志愿。按“分數優先,遵循志愿,一輪投檔”的平行志愿投檔原則投檔。即按考生排序成績分類別從高分到低分排定位次,然后按位次優先的原則,根據考生平行志愿的自然順序從前到后進行檢索,一經檢索到計劃未滿額的學校,即向該校投檔。
(三)投檔成績排序方法。由考生文化素質及專業基礎成績之和組成排序成績,分數由高到低排序。當排序成績相同時,按考生專業基礎、計算機及英語科目成績順序排序。
(四)首輪錄取工作于5月11日完成。
(五)征集志愿錄取
首輪未完成招生計劃的院校實行征集志愿,未被錄取的考生可參加征集志愿,考生于5月11日18:00通過省教育考試院網站查詢首輪錄取結果??忌傻卿浭〗逃荚囋汗倬W
(https://www.ganseea.cn),點擊“考生查詢”,進入查詢頁面選擇“2022年普通專升本考生錄取查詢”。征集志愿時間:5月12日8:00至18:00,征集志愿網址:https://zsbwb.ganseea.cn/。征集志愿填報規則與首輪填報志愿相同,征集志愿錄取可根據招生計劃及考生報考情況適當降分,最低可在最低控制分數線下20分以內(含20分)投檔錄取。
十三、收費標準及經費保障
依據《關于大中專招生報名考試費等收費標準的批復》(甘發改收費〔2010〕1915號)執行,實行網上報名繳費??忌鷪竺麜r須繳納考試費和電子檔案制作費,收費標準為每生每科報名考試費25元。普通專升本統一考試按報考3科收取,免試生參加招生院校組織的專業能力測試按報考1科收?。浑娮訖n案制作費每生30 元。招生學校按錄取人數每生80 元標準向省教育考試院繳納錄取費。
按照《省財政廳關于對調整省教育考試院學歷考試收費分成的復函》(甘財教〔2016〕58號),普通專升本統一考試電子檔案制作費分成標準為省級10元/生、市(州)20元/生;報名考試費分成標準為省級10元/科、市(州)15元/科。
免試生報考收費標準及分成按照《2022年甘肅省普通高校高職(專科)升本科免試生招生工作實施方案》(甘招委發〔2022〕1號)執行。
十四、工作要求
(一)嚴格落實疫情防控措施。各有關部門要根據教育部和國家衛生健康委印發的《新冠肺炎疫情防控常態化下國家教育考試組考防疫工作指導意見》有關要求,結合本地實際,進一步細化完善普通高校高職(??疲┥究瓶荚囌猩咔榉揽毓ぷ鞣桨?,并報省教育考試院備案。要做好考生和工作人員健康監測,設置專用隔離考場和隔離通道,配備充足的防疫物資,加強考試招生場所的清潔消毒,制定完善防疫突發事件應急預案,加強考務人員防疫培訓和應急演練,保障廣大考生和考試工作人員的生命安全和身體健康。
(二)積極做好考試招生宣傳。各生源院校和招生院校要高度重視普通高校高職(專科)升本科考試招生工作,積極主動廣泛宣傳各項政策規定,動員符合條件的考生踴躍報考。
(三)確??荚囌猩焦?。要采取有效措施,嚴把考生資格審查關。各地組考部門要認真扎實做好考試組織管理工作,嚴肅考風考紀,狠抓安全保密,確保錄取公平公正。對考試招生工作中弄虛作假、徇私舞弊、失職瀆職等行為要進行嚴肅的責任追究,按照有關規定從嚴處理,切實維護廣大考生的切身利益,確保2022年我省普通高校高職(??疲┥究瓶荚囌猩黜椆ぷ鲌A滿完成。
十五、其他事項
(一)已錄取的考生在本科高校入學報到前未取得高職(??疲┊厴I證書或受到處分的,取消其錄取資格。
(二)未盡事宜及未明事項按照《甘肅省普通高等學校高職(??疲┥究瓶荚囌猩ぷ鞣桨福ㄔ囆校罚ǜ式贪l函〔2021〕46號)和《2022年甘肅省普通高校高職(??疲┥究泼庠嚿猩ぷ鲗嵤┓桨浮罚ǜ收形l〔2022〕1號)執行。
附件:
1. 2022年甘肅省普通高校高職(??疲┥究平y一考試招生工作進程表
2.2022年甘肅省普通專升本高職(??疲┖捅究茖I大類對照表以及招生學校及專業目錄
3.2022年甘肅省普通高校高職(專科)升本科統一考試招生英語科考試大綱
4.2022年甘肅省普通高校高職(??疲┥究平y一考試招生計算機科考試大綱
5.2022年甘肅省普通高校高職(??疲┥究平y一考試招生專業基礎科考試大綱(略)(專業基礎科考試大綱共15個,詳見省教育考試院官方網站)





















