關于做好2024年甘肅省普通高等學校藝術類專業考試招生工作的通知
各市(州)、東風場區招生委員會,有關普通高等學校:
根據《教育部辦公廳關于做好2024年普通高等學校部分特殊類型招生工作的通知》(教學廳〔2023〕10號)和《甘肅省高等學校招生委員會關于印發<甘肅省關于進一步加強和改進普通高等學校招生藝術類專業考試招生工作的實施方案>的通知》(甘招委發〔2023〕3號)精神和要求,結合我省實際,現就做好2024年甘肅省普通高等學校藝術類專業考試及招生工作有關事項通知如下:
一、報名與考試
藝術類專業考試分為甘肅省普通高等學校招生藝術類專業統一考試(含省際聯考,以下簡稱“藝術統考”)和高校校考。藝術類考生須分別參加全國普通高校招生文化課考試和藝術統考。
藝術統考包括美術與設計類、書法類、音樂類(音樂表演-聲樂)、音樂類(音樂教育-聲樂)、音樂類(音樂表演-器樂)、音樂類(音樂教育-器樂)、播音與主持類、舞蹈類、表(導)演類(戲劇影視表演)、表(導)演類(戲劇影視導演)、表(導)演類(服裝表演)等11個專業類別(以下簡稱“統考專業類別”)。
戲曲類專業實行省際聯考,分戲曲類(京昆器樂)、戲曲類(地方劇種器樂)、戲曲類(戲曲作曲)、戲曲類(京昆表演)、戲曲類(地方劇種表演)、戲曲類(戲曲舞臺監督)、戲曲類(戲曲形體)、戲曲類(戲曲導演)等專業類別,具體報名時間、報名方式、考試時間、考試辦法、錄取原則以各聯考組織院校公布為準。
(一)文化課考試報名
凡符合我省普通高校招生報名條件的考生,均可參加藝術類專業考試報名。報考藝術類專業的考生須先進行高考文化課考試報名,后參加藝術類專業考試報名,在高考文化課報名時專業類別須選擇為“藝術(歷史類)”或“藝術(物理類)”。藝術類考生高考文化課考試報名要求按照《甘肅省高等學校招生委員會關于做好2024年甘肅省普通高校招生報名工作的通知》(甘招委發〔2023〕37號)執行。
(二)藝術統考報名
藝術統考采用網上報名、網上繳費、網上考務安排、網上打印準考證等。
1.報名時間
2023年12月1日8:00至12月5日18:00。
2.報名網址
登錄甘肅省教育考試院網站。考生根據網站提示進行報名并在線繳費。報名時間截止后不再安排補報。網上報名繳費成功后隨即開展各項考務安排,不參加考試不予退費。
3.打印準考證時間
美術與設計類、書法類:
2023年12月25日8:00起;
播音與主持類:
2023年12月11日8:00起;
音樂類:
2024年1月1日8:00起;
舞蹈類:
2024年1月3日8:00起;
表(導)演類(戲劇影視導演、戲劇影視表演):
2023年12月18日8:00起;
表(導)演類(服裝表演):
2024年1月5日8:00起。
4.注意事項
考生在網上報名時應選定報考統考專業類別,報名時間截止后不得修改所報專業類別。報名結束后,筆試考場座位、面試次序安排由計算機隨機生成,與報名先后順序無關。
考生可根據自身特長兼報多項統考專業類別,具體如下:除美術與設計類和書法類,音樂類(聲樂)和音樂類(器樂)不可兼報外,其余統考專業類別均可兼報。其中,音樂類(音樂表演)和音樂類(音樂教育)兼報、表(導)演類(戲劇影視表演)和表(導)演類(戲劇影視導演)兼報僅收取一次考試費,對重復考試科目,每位考生僅參加一次考試,考試后按《2024年甘肅省普通高等學校招生藝術類專業統一考試說明》向考生提供兩個統考專業類別成績;其他兼報按報考類別次數收取考試費,考生需參加多項考試。音樂類(音樂表演-器樂)和音樂類(音樂教育-器樂)兼報時,音樂教育主項樂器、演奏曲目須與音樂表演相同;音樂類(音樂表演-聲樂)和音樂類(音樂教育-聲樂)兼報時,音樂教育主項唱法和演唱曲目須與音樂表演相同。
2024年音樂類(器樂)考試音高類打擊樂器定為:木琴、馬林巴、顫音琴、排鼓、爵士鼓(架子鼓);自2025年起,音樂類(器樂)考試音高類打擊樂器定為:木琴、馬林巴、顫音琴。
(三)考試時間及地點
1.美術與設計類
考試時間為2023年12月30日至2023年12月31日,地點在西北師范大學(甘肅省蘭州市安寧區安寧東路967號,下同)。
2.書法類
考試時間為2023年12月30日,地點在西北師范大學。
3.播音與主持類
考試時間為2023年12月16日至2023年12月20日;地點在西北師范大學。
4.音樂類
筆試時間為2024年1月6日上午,面試時間為1月6日下午至1月13日,地點在西北師范大學。
5.舞蹈類
考試時間為2024年1月8日至2024年1月13日,地點在西北民族大學(甘肅省蘭州市城關區西北新村1號)。
6.表(導)演類
表(導)演類(戲劇影視導演)筆試時間為2023年12月23日上午,表(導)演類(戲劇影視表演、戲劇影視導演)面試時間為2023年12月23日下午至2023年12月25日,地點在西北師范大學。
表(導)演類(服裝表演)考試時間為2024年1月10日至2024年1月14日,地點在蘭州文理學院(甘肅省蘭州市城關區雁北路400號)。
以上考試結束時間可根據各統考專業類別報考人數適當壓縮或延長。藝術統考各類別筆試具體時間安排詳見附件1,面試具體時間詳見《準考證》。
(四)繳費
參加藝術統考的考生須按《甘肅省發展和改革委員會 甘肅省財政廳關于理順和調整我省教育考試收費標準的通知》(甘發改價格〔2023〕523號)所規定的收費標準,在網上報名時向省教育考試院繳納考試費。
(五)其他事項
1.統考內容及分值
各統考專業類別的考試科目、內容、分值及要求等按照《關于印發<2024年甘肅省普通高等學校招生藝術類專業統一考試說明>的通知》(甘教考高〔2023〕8號)執行。
2.面試組織方式
播音與主持類、表(導)演類(戲劇影視表演、戲劇影視導演)面試采用“考評分離”方式組織,其余統考專業類別面試均采用現場打分方式組織。
3.統考合格線
根據教育部及甘肅省高等學校招生委員會相關要求,藝術統考結束后,由考試工作領導小組劃定各統考專業類別合格線,與統考成績同時公布,統考合格人數原則上不多于上一年度招生計劃總數的2倍。
4.藝術統考與高校藝術專業歸類
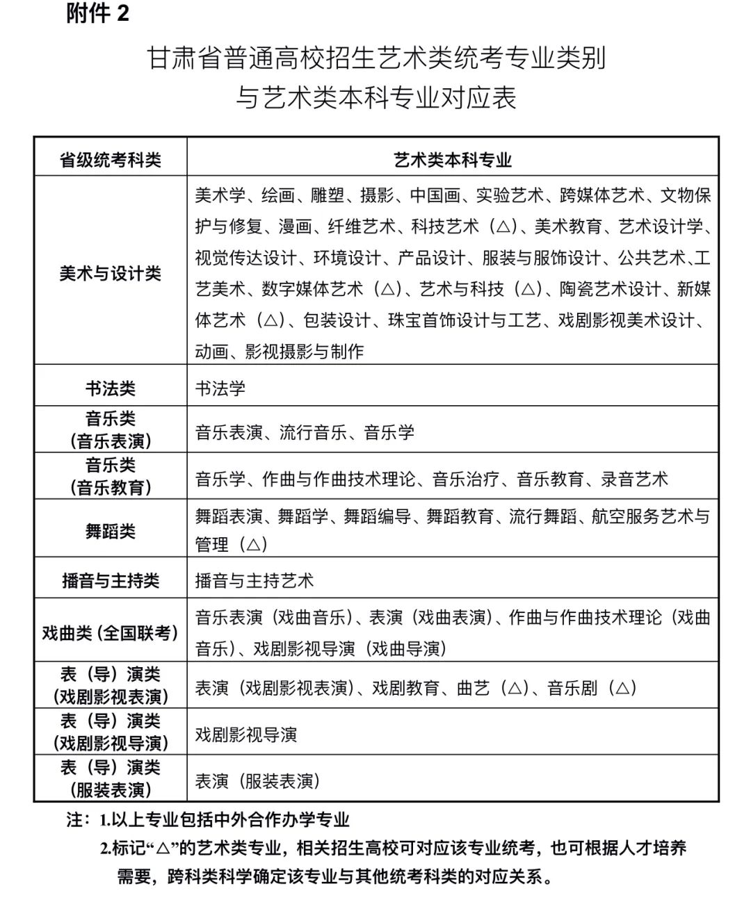
考生應根據自身特長及我省統考覆蓋的高校藝術類專業,參照高校藝術類專業考試錄取要求選擇相應的統考專業類別,考生統考合格后方可參加相應專業校考(統考專業類別與藝術類本科專業對照表見附件2)。
二、藝術統考成績適用范圍
經批準可以組織校考的院校可使用我省統考成績,也可在統考合格的考生中組織校考,其余省內外院校的本科、高職(專科)藝術類專業均應使用我省統考成績。
三、藝術統考成績公布、報送及管理
(一)成績的報送與查詢
各藝術類專業統考成績數據庫由各統考考點通過甘肅省國家教育考試綜合管理平臺上報甘肅省教育考試院,同時上報數據光盤存檔。
甘肅省教育考試院根據考試工作進程,將在各類別考試、評卷、成績校對等工作完成后陸續開通考生統考成績網上查詢功能,查詢網址:https://www.ganseea.cn。
(二)統考合格證發放
統考合格證由考生在成績查詢系統中下載并打印。
(三)成績管理
各藝術統考考點院校要加強成績的管理工作,確保成績的準確、完整和規范。省教育考試院匯總藝術統考成績后,按照甘肅省普通高校招生信息管理相關規定進行嚴格管理。
(四)成績復核
考生如對本人成績有異議,可在成績公布5天內(逾期不予受理)向考點申請復核。申請復核的事項包括考生基本信息、是否為考生本人答卷(含答題卡)、答卷掃描圖像是否清晰完整、答卷是否有漏評(漏閱)、小題得分是否漏統(漏登)、各小題得分合成后是否與提供給考生的成績一致等方面。成績復核不重新評閱試卷,不重新對面試結果進行打分,評分標準、評分細則的寬嚴問題不在復查范圍之內。考生不查看答卷和面試錄像。
四、招生批次和志愿設置
(一)藝術類專業批次設置
我省普通高校藝術類專業招生設置本科提前批、本科批和高職(專科)批。
藝術類本科提前批安排學校為經批準可以組織校考并使用校考成績錄取的本科高校和使用統考成績但不設分省計劃的本科高校。
藝術類本科批安排學校為除藝術類本科提前批外省內外使用我省藝術類專業統考成績錄取的本科高校。
藝術類高職(專科)批為使用我省統考成績的省內外藝術高職(專科)批高校。
(二)藝術類專業志愿設置
藝術類本科提前批設置1個院校志愿,每個院校志愿設6個專業及1個專業服從調劑選項。
藝術類本科批、高職(專科)批實行平行志愿,設置30個“院校專業組”志愿,每個“院校專業組”志愿設6個專業及1個專業服從調劑選項。
五、計劃編制
各高校要嚴格按照教育部有關規定編制藝術類專業招生計劃。
我省藝術類專業來源計劃編制不分物理類、歷史類,統一按照藝術(不分科目類)公布。使用我省統考成績的專業須分別按照統考專業類別,采用“院校專業組”方式編制招生計劃,其中音樂類(聲樂)可以按不區分唱法,也可按區分美聲、民族、通俗、原生態等唱法編制計劃;音樂類(器樂)可以按不區分樂器種類,也可按區分民族樂器、西洋樂器、鍵盤樂器或樂器名稱編制計劃;舞蹈類可以按不區分舞種,也可按區分中國舞、芭蕾舞、國際標準舞、現代舞、流行舞編制計劃。專業考試成績和文化課成績要求相同的專業可編制在同一院校專業組。
經批準的相關院校藝術類專業可不編制分省計劃,其余院校的藝術類專業均須編制分省來源計劃。組織校考的高校招生計劃與合格生源比例原則上應按1:4安排。
六、志愿填報
藝術類考生須根據《2024年甘肅省普通高等學校招生專業目錄》和各招生院校公布的招生章程填報志愿。
(一)藝術類志愿填報分兩段進行
第一階段為藝術類本科提前批、本科批院校及專業志愿填報(以下簡稱“原始志愿”);第二階段為藝術類高職(專科)批院校及專業志愿填報(以下簡稱“原始志愿”);志愿填報時間另行通知。
(二)征集志愿
藝術類各批次均實行征集志愿,其中藝術類本科提前批征集志愿1次,藝術類本科批、高職(專科)批征集2次,征集志愿的志愿設置與原始志愿相同。征集志愿結束后,原始志愿作廢,按照最新征集志愿投檔。
藝術類本科提前批、本科批征集文化課成績和專業考試成績“雙上線”且未被錄取的考生,其中校考專業為報考院校專業考試成績合格、文化課成績上線且未被錄取的考生;藝術類高職(專科)批征集文化課成績和專業考試成績雙上線且未被錄取的考生。
征集志愿填報時間另行通知。
(三)其他要求
1.藝術類考生在填報志愿時,既可填報藝術類院校及專業,也可填報普通類院校及專業,但同時錄取的批次只能選定一類填報,即藝術類本科各批次和普通類本科提前批只能選定一類填報;藝術類高職(專科)批和普通類高職(專科)提前批只能選定一類填報;藝術類本科各批次和普通類本科批、藝術類高職(專科)批和普通類高職(專科)批可以兼報。
2.參加藝術類專業統考的考生,既可以填報使用相應專業統考成績的院校及專業,也可以填報校考合格的院校及專業。
3.考生未按要求填報志愿造成填報錯誤、漏填等情況,由考生自行承擔后果。
4.考生在填報志愿前,須認真查閱擬填報院校的招生章程,要特別注意院校對高考文化課成績、專業考試成績及身體條件的要求,選擇院校及專業時還要仔細閱讀招生專業目錄備注中的相關要求(器樂類考生尤其要注意對樂器種類的要求),結合本人實際,根據本人高考文化課成績、專業考試成績謹慎填報志愿,由此造成滑檔或退檔由考生本人負責。
七、錄取
我省藝術類專業錄取工作實行“院校負責,招辦監督”的錄取原則,當院校的錄取原則與我省的投檔原則不一致時,根據教育部相關規定,院校有職責執行“主管部門和有關省級招委會的補充規定或實施細則”,院校須按照我省投檔原則,在已投檔考生中依據本校錄取原則擇優錄取,遺留問題由院校負責處理。
(一)錄取分數線確定
1.使用藝術類校考成績的院校本科專業
(1)文化課分數線。依據藝術類專業招生計劃,參考普通類分數線劃定,原則上不低于普通類本科批次錄取控制分數線。對于在相關專業領域具有突出才能和表現的考生,高校可探索制定高考文化課成績破格錄取辦法。破格錄取辦法須經學校黨委常委會審議并報所在地省級教育行政部門備案,提前在學校考試招生辦法中向社會公布。破格錄取考生名單須經學校招生工作領導小組審議并報生源所在地省級招委會核準后在學校招生網站公示。
(2)專業課分數線。由招生學校依據本校招生章程確定。
2.使用我省藝術類統考成績的院校及專業
使用我省藝術類統考成績的藝術類專業分類別、分批次劃定文化課和專業課分數線。
(1)文化課分數線。依據藝術類專業招生計劃,參考普通類分數線的比例,分類別、分批次劃定。其中播音與主持類本科專業文化課最低錄取控制分數線不低于普通類本科批次最低錄取控制分數線,其他專業類別本科文化課最低錄取控制分數線原則上不低于普通類本科批次最低錄取控制分數線的75%,舞蹈類專業、表(導)演類的表演專業、音樂類的音樂表演專業當生源不足時適當降低文化課成績要求;藝術類高職(專科)批次文化課最低錄取控制分數線不低于普通高職(專科)批次文化課錄取最低控制分數線。
(2)專業課分數線。依據藝術類專業招生計劃,分類別、分批次劃定。
3.使用戲曲類聯考成績的院校及專業
(1)文化課分數線。依據戲曲類專業招生計劃,參考普通類分數線的比例,分類別、分批次劃定。
(2)專業課分數線。由招生學校依據本校招生章程確定。
(二)投檔順序
1.藝術類本科提前批使用校考成績原始志愿、征集志愿均一次性投放校考合格且經我省備案(按規定時間在教育部藝術類專業交互系統中上報校考合格名單),相關統考專業課成績合格,文化課成績達到我省普通類本科錄取最低控制線的全部考生電子檔案;使用統考成績的原始志愿、征集志愿均一次性投放文化課分數線和專業課分數線“雙上線”全部考生電子檔案。
2.藝術類本科批、高職(專科)批的30個“院校專業組”及各批次的原始志愿、征集志愿均采用平行志愿投檔規則,按照計劃數的100%投放文化課分數線和專業課分數線“雙上線”考生電子檔案。
(三)平行志愿投檔規則
藝術類本科批、高職(專科)批的統考專業類別,按照“分數優先,遵循志愿,一輪投檔”的原則投檔,即由高考文化課成績和專業考試成績按照一定比例折算后生成排序成績,按排序成績分類別從高分到低分排定位次,然后按位次優先的原則,根據考生平行志愿的自然順序從前到后進行檢索,一經檢索到計劃未滿額的學校,即向該校投檔。
除播音與主持類外,其他專業類別排序成績計算公式如下:
排序成績=文化課成績(不含政策性照顧加分)×50%+專業考試成績÷300×750×50%,最終結果保留兩位小數。
播音與主持類排序成績計算公式如下:
排序成績=文化課成績(不含政策性照顧加分)×70%+專業考試成績÷300×750×30%,最終結果保留兩位小數。
當排序成績相同時,首先比較文化課成績(不含政策性照顧加分)高低,再依次按考生語文數學兩科之和、語文或數學單科最高成績、外語單科成績、首選科目單科成績、再選科目單科最高成績、再選科目單科次高成績由高到低排序投檔;如仍相同,比較考生志愿順序,順序在前者優先投檔,志愿順序相同則全部投檔。
在正式投檔前,甘肅省教育考試院根據公布的招生計劃和學校報送的調檔比例進行模擬投檔,模擬投檔后,學校根據生源情況提出調檔比例,完成計劃調整后進行正式投檔。
(四)錄取
1.院校接收考生檔案后,必須在規定的時間內,按招生章程中規定的錄取原則錄取考生,并將未錄考生檔案及時退回,以便考生電子檔案進行其他志愿的運轉。
2.對投檔比例等有特殊要求的院校,須根據其招生章程中的有關規定,在院校所在錄取批次開檔前提出書面申請,經甘肅省教育考試院審核批準后投檔。
3.藝術類考生在參加藝術類專業投檔時,不享受其他照顧性政策。
八、工作要求
藝術類專業考試招生是普通高考的重要組成部分,是選拔培養高素質藝術專業人才的重要途徑。各地、各考點、有關高校要精心準備、周密部署,嚴格執行教育部和我省有關文件規定,加強政策權威解讀,主動做好信息發布、考生提醒、咨詢服務等工作,密切關注相關工作輿情動態,及時回應考生關切,確保藝術類考試招生工作安全平穩進行。
(一)切實加強考試的組織管理
各考點要進一步加強組織領導,健全制度、嚴格程序、規范管理、強化監督,確保藝術統考工作公平公正、安全有序。要層層壓實考點內有關部門工作責任,堅決杜絕簡單下放、層層轉交。各考點要成立專業考試工作領導小組,制定并落實組考工作方案,明確考務組織、測試評分、監督管理、視頻監控等關鍵崗位的職責和各工作環節要求;要針對可能出現的各種情況和突發事件,制定應急預案,確保在考試過程的各個環節中都能快速反應、及時有效處置;要選聘政治素質好、工作責任心強、業務素質高、廉潔自律、身體健康的人員承擔主考、監考、評委等考評工作。下列人員一律不得從事與組考相關的工作:有直系親屬或利害關系人參加考試;參與相關專業考試輔導班工作或擔任輔導課教師;參與過觀摩指導演出、模擬考試或模擬評分等與高考藝術培訓機構相關聯的一切活動;單獨或與他人合作開辦了高考藝術類培訓機構;以各種形式(貨幣、本人身份或親朋好友名義、實物、知識產權、土地使用權、推薦學生等)入股高考藝術類培訓機構或從高考藝術類培訓機構分紅的人員;涉嫌違紀違法正在接受專門機關審查尚未作出結論的;受處分期間或未滿影響期限的。要加強考試工作人員業務培訓,強化考試工作人員安全保密意識和遵紀守法意識,培訓合格后,方可被聘任上崗;要加強考試過程和評分過程的監督管理,確保每個程序和環節按照規定執行到位;要強化考試安全和保密管理,加強從命題、制卷、運送、保管、分發到施考全過程以及考評人員名單的保密管理和監督;要加強考點裝備建設,運用現代化管理技術和手段,對考生考試過程(包括評委工作情況)實行實時、全程視頻監控;考評分離考點要按照相關文件要求做好考場建設;嚴把考試入口關,積極配備智能安檢門,嚴防考生替考和攜帶手機等作弊工具入場。要加強考試服務工作,切實改善考試環境。對未上交的試題答卷、原始評分等紙質材料,考點要對原件保存或完整掃描后電子化保存;對面試等測試過程,要全程錄音錄像保存,保存材料要清晰可辨。考評人員要簽訂考試安全責任書,嚴格執行考評人員回避制度,凡與考生之間有親屬關系、指導關系及其他利害關系的考評人員,須在考前主動報告并申請回避;嚴格執行違規考評人員“黑名單”制度,對于隱瞞不報、弄虛作假或違規違紀的考評人員,按有關規定嚴肅處理,并列入“黑名單”,終身不得參與高校考試招生工作;各考點領導干部若其子女或其他親屬報考本考點組織實施的藝術類全省統考的,須向學校報備,并全程實行回避;嚴禁考點高校為各藝術類應試培訓機構提供場所或設施以及參與高考藝術類應試培訓活動和教學指導活動。對上述行為一經查實,將嚴肅處理相關責任人并對相關領導予以責任追究。
(二)切實加大對違規行為的查處力度
各考點要加強考生身份核查,杜絕替考、換卷等嚴重違規事件的發生;要加大考風考紀監察力度,設立舉報箱、公布舉報電話,嚴厲查處弄虛作假、徇私舞弊。對于考生、工作人員及考點學校的違規行為,嚴格按照《國家教育考試違規處理辦法》《普通高等學校招生違規行為處理暫行辦法》《事業單位工作人員處分暫行規定》《中華人民共和國公職人員政務處分法》等規定嚴肅處理,構成犯罪的,依法追究刑事責任。各地和有關高校要嚴格遵守高校招生“十嚴禁”“30個不得”“八項基本要求”等紀律要求,確保藝術類專業考試招生公平公正。
附件
1.2024年甘肅省普通高校招生藝術類專業統考筆試時間安排表
2.甘肅省普通高校招生藝術類統考專業類別與藝術類本科專業對應表







